【前瞻分析】2025年中国生物医用材料产业链图谱及企业发展动态
文章作者:小编 人气:发表时间:2025-09-30 05:10:52
从生态图谱来看,中国生物医用材料上游原材料供应企业主要包括:东尼电子、凯赛生物、华熙生物、巨子生物等,中游的生物医用材料生产制造企业主要包括:国瓷材料、威高骨科、昊海生科、乐普医疗、蓝帆医疗、心脉医疗等。
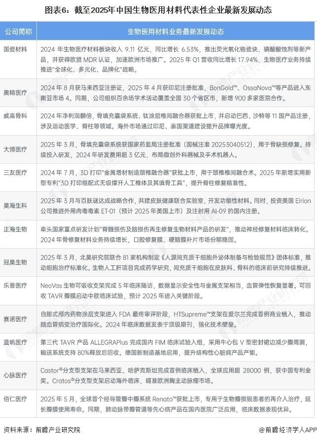
近期,生物医用材料企业通过海外市场拓展、新产品研发、国际认证及技术创新推动业务增长,同时加强学术合作与临床转化,提升全球市场竞争力,部分企业还通过应对集采政策加速转型,布局新兴领域。
中国自“十三五”至“十四五”期间及2023年相关规划,围绕生物医用材料领域,以技术创新为核心,聚焦高端植入介入产品(如全降解血管支架、人工关节)、新型材料(重组胶原蛋白、可降解材料)研发,通过优化审批流程、推进带量采购、加强产学研医管协同及区域合作,提升产业竞争力与国产化水平,同时完善标准体系、强化临床应用,以保障医疗供给、降低患者负担并推动产业高质量发展。
从各省生物医用材料行业发展方向来看,安徽、广西、江苏、湖南、浙江均出台了相关政策,推进骨科植入医疗器械等生物医用材料集中采购。此外,北京、上海、广东、云南、重庆等地均出台相关发展政策,鼓励加生物医用材料研发生产。
更多本行业研究分析详见前瞻产业研究院《中国生物医用材料(生物医学材料)行业市场需求预测与投资战略规划分析报告》
下一篇:暂无
上一篇: 公司动态研究报告:全球合作战略不断深化医疗与半导体板块持续突破






